PCHIFI.ORG

 找回密码
 立即注册
搜索
查看: 8860|回复: 6

4P1S单端

[复制链接]

58

主题

115

帖子

379

积分

版主

Rank: 7Rank: 7Rank: 7

积分
379
发表于 2021-3-16 21:08:44 | 显示全部楼层 |阅读模式
将4P1S用于小单端时,既可以采用标准接法,也可以采用三极管接法。当采用三极管接法时,可将帘栅极与抑制栅极一并接至屏极。采用三极管接法时,4P1S的内阻约为1.8k,放大系数约为10倍。4P1S的屏压可取250V、屏流30mA左右,此时4P1S的负载阻抗为5k,而栅负压大约在18~20V之间,因此4P1S阴极电阻大约为560~680Ω。在此工作状态下4P1S的输出功率可达1.9W,非线性失真小于5%。
4P1S的灯丝由①、⑦两脚引出,第⑧脚为灯丝的中心抽头。作为一只直热管,4P1S既可以用直流点灯,也可以用交流点灯。当采用标准接法时,宜用直流点灯,此时应将两组灯丝串联使用,灯丝电压为4.2V,电流0.325A。当采用三极管接法时,可用交流点灯,此时应将两组灯丝并联使用,灯丝电压减半,灯丝电流加倍,为2.1V/0.65A,较低的灯丝电压有利于抑制交流噪音。
下图为三极管接法1.8W4P1S单端:
4P1S SE.jpg


回复

使用道具 举报

58

主题

115

帖子

379

积分

版主

Rank: 7Rank: 7Rank: 7

积分
379
 楼主| 发表于 2021-3-16 21:11:09 | 显示全部楼层
隔壁坛田版主的3W输出4P1S单端。

3W 4P1S.jpg


回复

使用道具 举报

58

主题

115

帖子

379

积分

版主

Rank: 7Rank: 7Rank: 7

积分
379
 楼主| 发表于 2021-3-22 19:59:39 | 显示全部楼层
一款直藕的5670并管推4P1S单端,线路很有特点。

077c8f41e644.png
回复

使用道具 举报

26

主题

90

帖子

303

积分

中级会员

Rank: 3Rank: 3

积分
303
发表于 2021-4-26 19:54:48 | 显示全部楼层
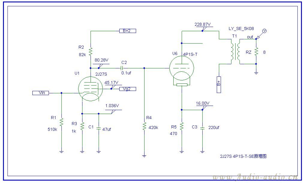
全直热2J27S推4P1S单端电路图:
2J27S推4P1S.jpg

回复

使用道具 举报

26

主题

90

帖子

303

积分

中级会员

Rank: 3Rank: 3

积分
303
发表于 2021-4-26 20:04:43 | 显示全部楼层
4P1S并联单端.jpg

6C3推4P1S并联单端电路图,与楼上电路都是隔壁坛田版主的电路,4P1S采用三极管接法。
回复

使用道具 举报

26

主题

90

帖子

303

积分

中级会员

Rank: 3Rank: 3

积分
303
发表于 2021-4-26 20:13:58 | 显示全部楼层
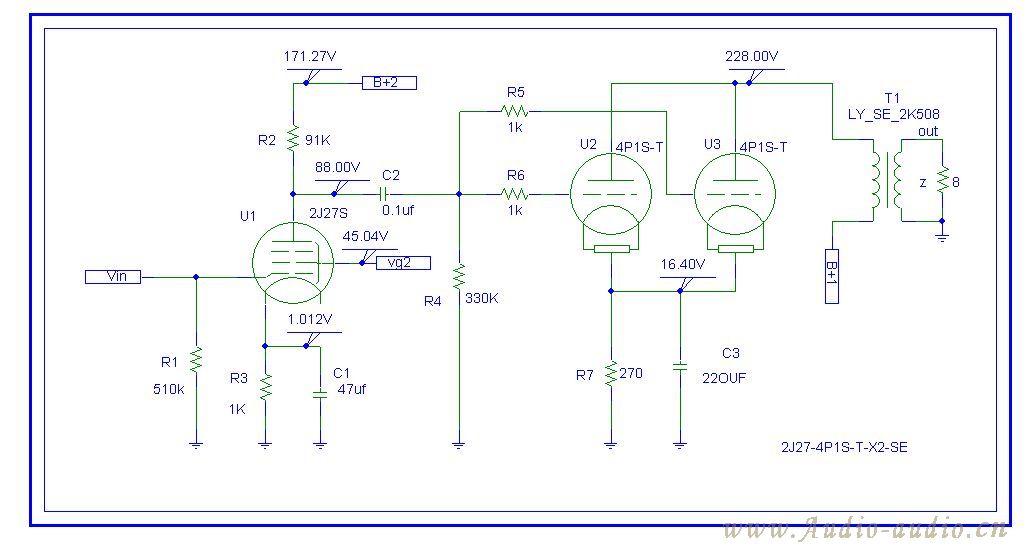
2J27S推4P1S并管.jpg
田版主的2J27S推4P1S并管单端
回复

使用道具 举报

82

主题

192

帖子

751

积分

高级会员

Rank: 4

积分
751
发表于 2021-6-1 17:00:57 | 显示全部楼层
本帖最后由 NATURAL 于 2023-9-24 05:18 编辑

石整流5Z2P缓冲时电源牛高压用220V更好一点,4P1S尽量不要用足屏耗和耐压。
回复

使用道具 举报

您需要登录后才可以回帖 登录 | 立即注册

本版积分规则

Archiver|手机版|小黑屋|PCHIFI.ORG

GMT+8, 2026-4-16 09:24 , Processed in 0.113116 second(s), 21 queries .

Powered by Discuz! X3.4

Copyright © 2001-2021, Tencent Cloud.

快速回复 返回顶部 返回列表