PCHIFI.ORG

 找回密码
 立即注册
搜索
查看: 4838|回复: 3

6N9P推6P6P单端

[复制链接]

36

主题

87

帖子

301

积分

中级会员

Rank: 3Rank: 3

积分
301
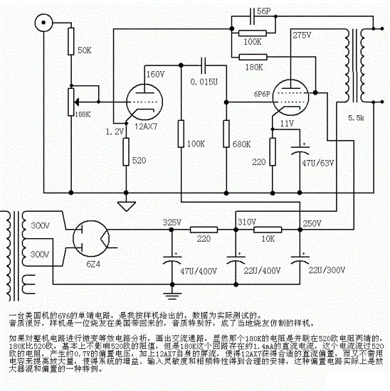
发表于 2021-3-23 20:24:11 | 显示全部楼层 |阅读模式
这是网名阎锡山的大烧设计的6P6P单端,其供电部分采用了稳压电源,实际制作时采用普通的CLC滤波即可。

6N9P 6P6P SE.gif

回复

使用道具 举报

26

主题

90

帖子

303

积分

中级会员

Rank: 3Rank: 3

积分
303
发表于 2021-4-23 16:47:46 | 显示全部楼层
混合偏置6V6
6p6.jpg
回复

使用道具 举报

82

主题

192

帖子

751

积分

高级会员

Rank: 4

积分
751
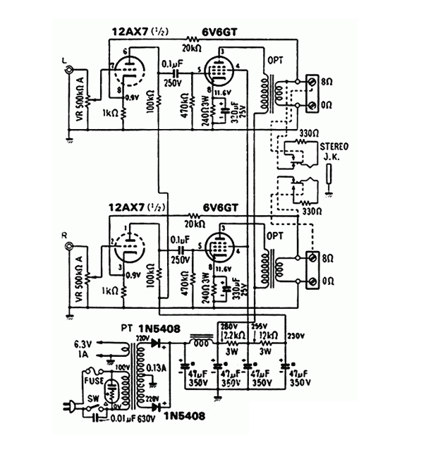
发表于 2021-5-1 09:10:13 | 显示全部楼层
12AX7 6V6 SE.png
回复

使用道具 举报

26

主题

90

帖子

303

积分

中级会员

Rank: 3Rank: 3

积分
303
发表于 2021-6-12 06:18:50 | 显示全部楼层

输入部分音量调节有点奇怪。
回复

使用道具 举报

您需要登录后才可以回帖 登录 | 立即注册

本版积分规则

Archiver|手机版|小黑屋|PCHIFI.ORG

GMT+8, 2026-4-16 09:19 , Processed in 0.097100 second(s), 21 queries .

Powered by Discuz! X3.4

Copyright © 2001-2021, Tencent Cloud.

快速回复 返回顶部 返回列表