PCHIFI.ORG

 找回密码
 立即注册
搜索
查看: 7126|回复: 6

811单端电路图

[复制链接]

82

主题

192

帖子

751

积分

高级会员

Rank: 4

积分
751
发表于 2021-4-28 16:06:59 | 显示全部楼层 |阅读模式
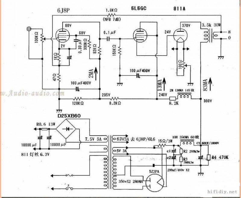
两款6V6/6L6推811电路图:
6J1做电压放大6P6P阴极直偶FU811Y-811A-8.jpg

811.jpg
回复

使用道具 举报

82

主题

192

帖子

751

积分

高级会员

Rank: 4

积分
751
 楼主| 发表于 2021-4-28 16:10:06 | 显示全部楼层
192439fegs4eppwsu3p5eq.jpg
回复

使用道具 举报

26

主题

90

帖子

303

积分

中级会员

Rank: 3Rank: 3

积分
303
发表于 2021-6-4 15:52:25 | 显示全部楼层
811datasheet.jpg

811datasheet2.jpg
回复

使用道具 举报

26

主题

90

帖子

303

积分

中级会员

Rank: 3Rank: 3

积分
303
发表于 2021-6-4 15:54:43 | 显示全部楼层
本帖最后由 以德服人 于 2021-6-11 18:20 编辑

811单端参考数据:
输出牛阻抗5K,屏压580V屏流65MA,栅级-16V。
2021.06.11改正:这里栅级应该是16V。

回复

使用道具 举报

0

主题

6

帖子

158

积分

注册会员

Rank: 2

积分
158
发表于 2021-6-9 11:13:15 | 显示全部楼层
以德服人 发表于 2021-6-4 15:54
811单端参考数据:
输出牛阻抗5K,屏压580V屏流65MA,栅级-16V。

811是右特性管,栅极16v差不多,-16v不能正常工作
回复

使用道具 举报

26

主题

90

帖子

303

积分

中级会员

Rank: 3Rank: 3

积分
303
发表于 2021-6-11 18:19:20 | 显示全部楼层
柳叶刀 发表于 2021-6-9 11:13
811是右特性管,栅极16v差不多,-16v不能正常工作

确实是错了,谢谢提醒,已改正。
回复

使用道具 举报

28

主题

66

帖子

233

积分

中级会员

Rank: 3Rank: 3

积分
233
发表于 2021-12-9 11:25:40 | 显示全部楼层
140937auw1w2h52wzr5j25.jpg
回复

使用道具 举报

您需要登录后才可以回帖 登录 | 立即注册

本版积分规则

Archiver|手机版|小黑屋|PCHIFI.ORG

GMT+8, 2026-4-16 09:24 , Processed in 0.055220 second(s), 21 queries .

Powered by Discuz! X3.4

Copyright © 2001-2021, Tencent Cloud.

快速回复 返回顶部 返回列表