PCHIFI.ORG

 找回密码
 立即注册
搜索
查看: 8390|回复: 5

1625/FU25(807)线路

[复制链接]

14

主题

115

帖子

355

积分

中级会员

Rank: 3Rank: 3

积分
355
发表于 2022-1-29 03:10:08 | 显示全部楼层 |阅读模式
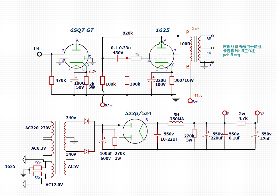
笔者原创线路,工作点自行微调
采用三极管接法,
中低u管6sq7推1625   可直改807/fu7 需更改灯丝电压  
807系列管容易产生寄生振荡  g1 的2k电阻选择性加入 不起震,不加
此电路中6sq7电子管低噪较大,麦克风效应较强,但其音色甜美,需提高一定灯丝电位可完美解决其问题
QQ截图20220129030600.png

回复

使用道具 举报

14

主题

115

帖子

355

积分

中级会员

Rank: 3Rank: 3

积分
355
 楼主| 发表于 2022-1-29 03:53:53 | 显示全部楼层
QQ截图20220129035243.png
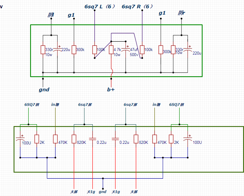
奉上搭棚板接线图
QQ截图20220129030010.png
回复

使用道具 举报

0

主题

6

帖子

158

积分

注册会员

Rank: 2

积分
158
发表于 2022-7-6 10:34:20 | 显示全部楼层
这个电路807阴极电阻太小了,屏流估计在95ma左右,屏压400v左右,屏耗严重超标
回复

使用道具 举报

68

主题

186

帖子

1074

积分

版主

Rank: 7Rank: 7Rank: 7

积分
1074
发表于 2023-5-30 05:25:29 来自手机 | 显示全部楼层
无大环负反馈线路在前放级增益足够时尽量在前放级引入电流负反馈,对改善整机失真有较大帮助。
回复

使用道具 举报

68

主题

186

帖子

1074

积分

版主

Rank: 7Rank: 7Rank: 7

积分
1074
发表于 2023-5-30 05:30:29 来自手机 | 显示全部楼层
建议抬高6SQ7GT灯丝电位
回复

使用道具 举报

0

主题

9

帖子

38

积分

新手上路

Rank: 1

积分
38
发表于 2025-11-12 15:13:10 | 显示全部楼层
请教楼上诸位,抬高6SQ7GT灯丝电位是什么意思?比如灯丝电压用6.4V吗?
回复

使用道具 举报

您需要登录后才可以回帖 登录 | 立即注册

本版积分规则

Archiver|手机版|小黑屋|PCHIFI.ORG

GMT+8, 2026-4-16 06:03 , Processed in 0.047331 second(s), 21 queries .

Powered by Discuz! X3.4

Copyright © 2001-2021, Tencent Cloud.

快速回复 返回顶部 返回列表