PCHIFI.ORG

 找回密码
 立即注册
搜索
查看: 11766|回复: 14

制作6p6p(6v6)推挽详解

[复制链接]

14

主题

115

帖子

355

积分

中级会员

Rank: 3Rank: 3

积分
355
发表于 2021-3-10 23:27:27 | 显示全部楼层 |阅读模式
本贴慢更,详细记录制作过程
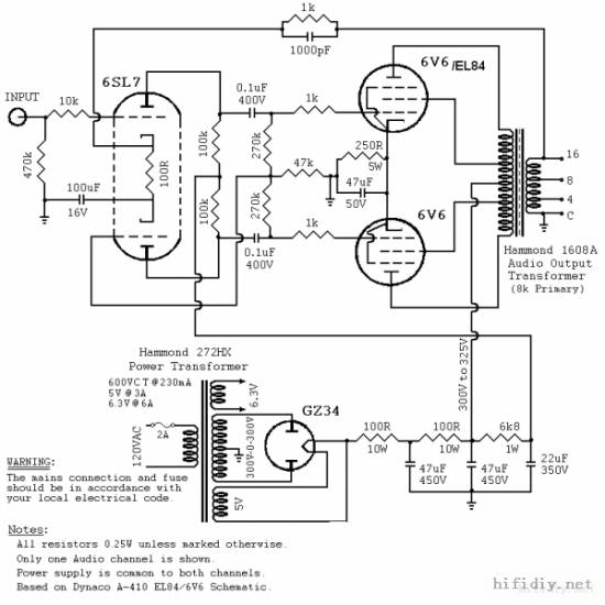
定稿  参考网图6v6推挽图纸
QQ图片20210310232209.jpg
修改图纸
根据现有能购到的原件进行修改
QQ截图20210310232158.png

回复

使用道具 举报

14

主题

115

帖子

355

积分

中级会员

Rank: 3Rank: 3

积分
355
 楼主| 发表于 2021-3-10 23:30:12 | 显示全部楼层
本帖最后由 secaizhishen 于 2021-3-14 19:36 编辑

变压器扼流环选择某宝 某海家185挽推套牛

论坛QQ群:940352825
回复

使用道具 举报

14

主题

115

帖子

355

积分

中级会员

Rank: 3Rank: 3

积分
355
 楼主| 发表于 2021-3-11 01:59:44 | 显示全部楼层
本帖最后由 secaizhishen 于 2021-3-14 19:38 编辑

设计个机箱先把机箱设计出来,找人定做,机箱外形参考了麦景图,实际制作不用这么大,我在外观上做了很多设计,这大大增加了成本,毕竟这台机器之所以设计的如此繁琐,是因为有特殊用途。暂时命名为,黑金牌tw-6p.6h ,made in china 。前面贴牌为本机电路图,侧面为logo 背部标有注意事项。 整体成本大约两千块,当然如果你像我有特殊要求,成本在1500以下 9799436752db9441348ef356ebeb152.jpg c08e9845483f6a045cbdd71fc392c63.jpg


394396719b6427e71811e93a8e122a8.jpg
回复

使用道具 举报

14

主题

115

帖子

355

积分

中级会员

Rank: 3Rank: 3

积分
355
 楼主| 发表于 2021-3-11 02:09:19 | 显示全部楼层
对于元件的选择,大部分用2w电阻,阴极选用大功率线绕电阻。 电容的选择中,电源部分20uf无极电容选用洗衣机的启动电容  100uf为美国产的高压电容,22uf高压电容只有西门子可选,毕竟对于这种电容50元以下,只有西门子可选。
耦合电容依旧和我之前的帖子一样 4个0.22uf美国cde电容,因为他真的是便宜又好听。220uf阴极电容选择飞利浦bc轴向,大概二十多一个,这个电容不能马虎,

而我最需要说的是,无论做什么,千万不要买广州揭阳汕头卖的所谓拆机电容,首先真假不论,大批量的拆机电容从哪搞到的都不知道,拿到手更是好坏参半,有的容量异常高有的电容表数值跳动极大,漏电的并不占少数。这很可能会让你前功尽弃,而有时候又难以找到问题。刚入坑时候这种电容没少买,最后导致多个pcb板出现各种问题
回复

使用道具 举报

68

主题

186

帖子

1074

积分

版主

Rank: 7Rank: 7Rank: 7

积分
1074
发表于 2021-3-11 05:29:19 | 显示全部楼层
本帖最后由 布朗早春 于 2021-3-11 06:25 编辑

这两张图纸的前放管直流工作点有意思,前放管的自偏压阴极电阻借用了1K/3K3反馈电阻,调试时这个反馈电阻不能取消或者改变过大,否则电路不能正常工作。我觉得这个电阻取值比较难以两全,取1K则总放大倍数过小,取3K3则前放管屏流过小,从工作点考虑,还是取1K为好,可以通过改变100R阴极电阻来调整放大倍数。或者保持3K3反馈电阻不变,在100uf阴极电容上并联一个1K5左右的自偏压电阻。阴极电容也还可以增大一些。



回复

使用道具 举报

171

主题

312

帖子

1050

积分

版主

Rank: 7Rank: 7Rank: 7

积分
1050
发表于 2021-3-11 06:57:08 | 显示全部楼层
隔壁坛有修改线路,现贴出供楼主参考。
5bpaa844l42.jpg
回复

使用道具 举报

171

主题

312

帖子

1050

积分

版主

Rank: 7Rank: 7Rank: 7

积分
1050
发表于 2021-3-11 16:08:08 | 显示全部楼层
上图6SL7的阴极电阻100R改成47R了,此图没改。
这个电路6SL7上下两管工作点不完全对称,是否故意为之呢?
回复

使用道具 举报

14

主题

115

帖子

355

积分

中级会员

Rank: 3Rank: 3

积分
355
 楼主| 发表于 2021-5-2 21:44:15 | 显示全部楼层
经过这么久的  调试和装配 于4月14日完成 15日送至国内某一流艺术院校展览,
回复

使用道具 举报

14

主题

115

帖子

355

积分

中级会员

Rank: 3Rank: 3

积分
355
 楼主| 发表于 2021-5-2 21:45:40 | 显示全部楼层
装配后的正面,整机黑色色调,高端大气上档次

84c0b94a5667b11d731f8f2982be1c3.jpg
回复

使用道具 举报

14

主题

115

帖子

355

积分

中级会员

Rank: 3Rank: 3

积分
355
 楼主| 发表于 2021-5-2 21:52:05 | 显示全部楼层
整机用料还是及其奢华的,碲铜的端子,蛮贵的,用他的原因就一个。好看!  毕竟这是给一流名校的一六学渣做的毕业设计,反正又不用我花钱,展览完还归我,不用白不用
9590ab4c45a06c2a833338adfbbd770.jpg
5accc6266133ac32a1fc3ffa08b475e.jpg
回复

使用道具 举报

您需要登录后才可以回帖 登录 | 立即注册

本版积分规则

Archiver|手机版|小黑屋|PCHIFI.ORG

GMT+8, 2026-4-16 09:24 , Processed in 0.058770 second(s), 21 queries .

Powered by Discuz! X3.4

Copyright © 2001-2021, Tencent Cloud.

快速回复 返回顶部 返回列表