PCHIFI.ORG

 找回密码
 立即注册
搜索
12
返回列表 发新帖
楼主: secaizhishen

制作6p6p(6v6)推挽详解

[复制链接]

14

主题

115

帖子

355

积分

中级会员

Rank: 3Rank: 3

积分
355
 楼主| 发表于 2021-5-2 21:56:09 | 显示全部楼层
机内 信号传输部分都选用单晶铜,整机就是平民版的奢华套装,耦合电容依旧用我的独门专用,cde0.22uf1200v 。
60568f2829a4b034d1738ed82525309.jpg
c3f13de0162cf7debb305216b1a14f7.jpg
回复

使用道具 举报

14

主题

115

帖子

355

积分

中级会员

Rank: 3Rank: 3

积分
355
 楼主| 发表于 2021-5-2 21:57:02 | 显示全部楼层
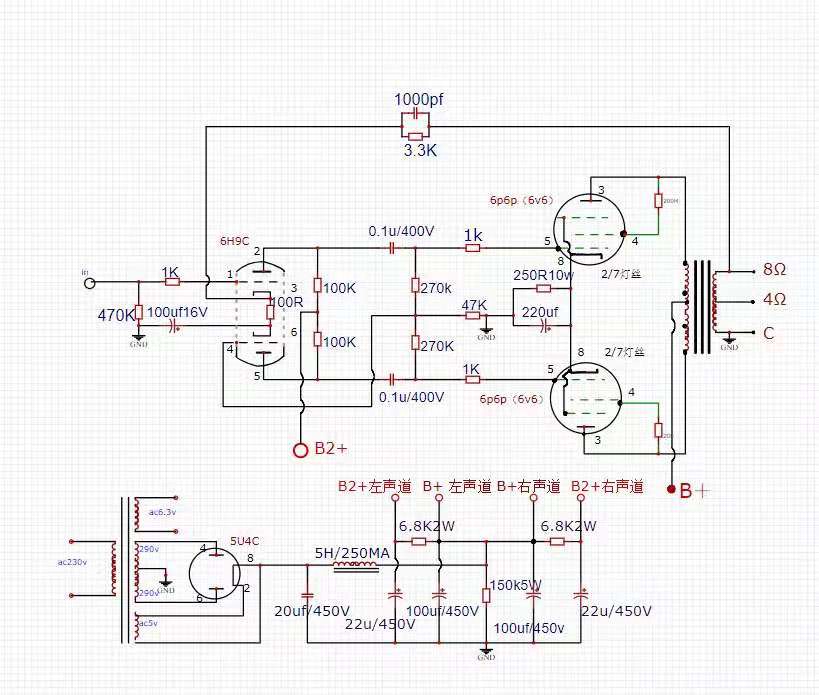
最后附上最终图纸  各项工作点正常
c338f659c2cb60366cb0e59996b50bc.jpg
回复

使用道具 举报

14

主题

115

帖子

355

积分

中级会员

Rank: 3Rank: 3

积分
355
 楼主| 发表于 2021-5-2 22:06:25 | 显示全部楼层
展览图。开机震爆全场,只接又收获俩订单。 喇叭选用高灵敏度的6.5存全频,美国6n单晶铜线,再好的线是真用不起呀。音源因考虑场地问题,暂时用3.5接 便携式usb解码至手机
之后更新树莓系统的t620音源
e071d6bfbffbe5995248e4febd89d4b.jpg
回复

使用道具 举报

14

主题

115

帖子

355

积分

中级会员

Rank: 3Rank: 3

积分
355
 楼主| 发表于 2021-5-2 22:17:59 | 显示全部楼层
本电路工作点:6p6p  屏压293v阴极对地电压17.4   
6H9C  屏压2脚 181v  5脚184v     阴极对地电压   3脚1.77v  6脚1.72v




本机由 qq群 940352825 全程精心指导



回复

使用道具 举报

82

主题

192

帖子

751

积分

高级会员

Rank: 4

积分
751
发表于 2021-5-4 18:59:34 来自手机 | 显示全部楼层
最终电路图没问题?多位大佬已经指出来了,没改? T620树莓?
回复

使用道具 举报

您需要登录后才可以回帖 登录 | 立即注册

本版积分规则

Archiver|手机版|小黑屋|PCHIFI.ORG

GMT+8, 2026-4-16 11:01 , Processed in 0.065192 second(s), 19 queries .

Powered by Discuz! X3.4

Copyright © 2001-2021, Tencent Cloud.

快速回复 返回顶部 返回列表